11月6日,2023“最美的书”评选结果在上海揭晓。经过海内外顶尖书籍设计师组成的评委会的多轮评选,《吸呼(全3册)》《消失的名菜》《千古霓裳:汉服穿着文化》等来自中国24家出版单位的25种图书获本年度“最美的书”称号,并将前往德国莱比锡参加2024年度“世界最美的书”评选。
据介绍,2023“最美的书”评选报名工作始于今年7月,通过单位、个人选送及专家推荐3种途径,共收到参评图书230余种,分别来自全国121家出版单位,内容涵盖文学、艺术、科技、教育、历史、生活、儿童等多个领域。
“最美的书”评选由上海市新闻出版局主办,自2003年创立以来,共计471件设计作品入选。“最美的书”评选对标“世界最美的书”评选要求,重视书籍设计的整体性,强调书籍内容与形式的完美结合、书籍设计对于书籍本身功能的提升、设计风格与适宜手感的和谐统一,以及作为设计重要元素的技术手段的运用等。
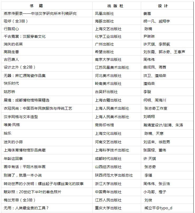
附:2023“最美的书”名单

来源:中国吉林网
编辑: 曹淑杰 吉网新闻热线:0431-82902222

